
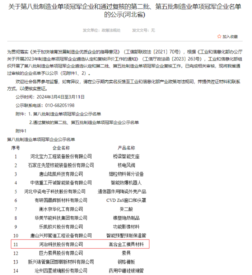
根據《工業和信息化部辦公廳關于開展2023年制造業單項冠軍企業遴選認定和復核評價工作的通知》(工信廳政法函〔2023〕263號),工業和信息化部組織開展了第八批制造業單項冠軍企業遴選認定和第二批、第五批制造業單項冠軍企業復核工作,已完成相關審核,河冶科技股份有限公司被認定為第八批制造業單項冠軍企業。
制造業優質企業聚焦實業、做精主業,創新能力強、質量效益高、產業帶動作用大,在制造強國建設中發揮領頭雁、排頭兵作用。河冶科技高合金工模具材料屬于國家制造業單項冠軍企業遴選認定重點領域新材料中先進鋼鐵材料,被廣泛用于工具、模具、汽車、航空、船舶、冶金、汽輪機等行業領域,其產品市場份額和品牌影響力穩居國內第一,世界前三,帶動行業穩定、平衡、生態發展。
加快培育發展制造業優質企業,是激發市場主體活力、推動制造業高質量發展的必然要求,是防范化解風險隱患、提升產業鏈供應鏈自主可控能力的迫切需要。河冶科技此次獲評單項冠軍企業,是市場發展的必然結果,立足企業新發展階段,貫徹新發展理念,構建新發展格局,以推動企業高質量發展為主題,堅持系統觀念,統籌發展和安全,健全體系、完善政策、優化服務,著力增強自主創新能力,著力發揮引領帶動作用,做強做優做大。

河冶科技(hss-cn.com)版權所有 2018 冀ICP備12013182號 Copyright 2018 by heye(hss-cn.com)